Liquefied Natural Gas (LNG) and Liquefied Petroleum Gas (LPG)
Supply Chain Enablers for LNG , LPG, & Refinery Petroleum Products of Gasoline, Diesel, Naphtha , Paraffin, Fuel Oil , Lubricating Oil base on Spot Price, Future Contracts, Incoterms of Ex-Works, FAS, FOB, CNF, CIF).

(Art Work Impression Images)

((Art Work Impression – 1 , Fractional Distillation Unit , Boiling Point Range)

(Art Work Impression – 2, Petroleum Distillation Unit)

(Art Work Impression – 3, Refinery Distillation Tower and Petroleum Products)

(Schematic Process Drawing – 1)

((Art Work Impression - 4 , Distillation and Extraction of Petroleum Products)

(Process Chart Decision Box -1 )

(PFD – 1, Process Flow Diagram )

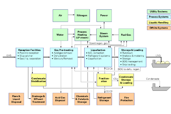
LIQUEFACTION & REGASIFICATION PROCESS
HOW DOES REGASIFICATION OF LNG WORK?
Liquefied Natural Gas must be regasified to be used as fuel, power generation, for heating , cooking etc., This process
can be done in different ways, which is explained in this article.
What is Regasification of LNG?
For transport over large distances or when pipelines for natural gas are not available, the gas can be transported as
Liquified Natural Gas (LNG). Natural Gas is commonly transported and stored in liquid state because its volume is
decreased about 600 times compared to at gaseous state. By cooling the gas down to approximately -162°C, the gas
condensates and becomes liquid. Regasification is the process of converting the gas back to gaseous state by heating the
liquified gas.
Where in the LNG value chain does regasification take place?
To use the LNG as Fuel, power generation, for heating, cooking etc., the LNG must be converted back to gaseous state. Typically, this process takes place at large import terminals where LNG carriers discharge their LNG cargo. At these terminals, the gas is stored at liquid state in tanks, and regasified before it is transferred as natural gas to the end user through a pipeline gas network. Alternatively, the LNG can be transported further by truck, rail or smaller ships and regasified closer to the consumers.
Regasification typically takes place at large import terminals where LNG carriers discharge their LNG cargo. (Refrigeration & Liquefaction , Regasification & Distribution).

(Art Work Impression – 5 , LNG Carrier Transportation)

(Art Work Impression – 6, FSRU, FLNG , LNG Receiving Terminal & Plant Onshore Power Plant, LNG Plant Onshore , Offshore Oil & Gas Field )
Regasification process
A Regasification plant can use a heat exchanger with sea water as heat medium to increase the heat of the natural gas to
change it from liquid to gaseous state. Air vaporizers can also be used where several large fans that push air through
heat exchangers to vaporize the LNG. In periods of high demand, Regasification might also be accelerated using
underwater burners running on natural gas.
Regasification infrastructure
Traditionally, Gas would be transferred from the LNG carrier in liquid form to the LNG terminal where the Regasification
would take place using onshore Regasification technology, but floating solutions are becoming increasingly common today.
In the following, some of these terminal technologies will be described.
Onshore Regasification
At an import terminal with onshore Regasification, LNG is received from an LNG carrier and is stored in large onshore
tanks and Regasified at the import terminal. Alternatively, a floating storage unit (FSU) can be used to store the LNG
before Regasification onshore. Another solution is to connect an FSU to a Regas module placed on the jetty next to the
berth. At onshore Regasification terminals, air vaporizers and submerged combustion vaporizers have been the most common
technologies.
Onshore Regasification terminals are sometimes placed in the proximity of power plants or industrial plants so that they
can exchange heat to vaporize the LNG with cooling energy for the plants to increase the total efficiency.
Floating storage and regasification
A Floating Storage and Regasification Unit (FSRU) is a floating terminal with storage and regasification facilities.
These units can either be specifically designed for the purpose of storing and regasifying LNG or be modified LNG
carriers.
Instead of using one single floating installation, the FSRU, for both Storing and Regasifying LNG, it is possible to
separate these actions and perform them in two separate units. The two components are the Floating Storage Unit (FSU)
and the Floating Regasification Unit (FRU), which in total perform the same task as the FSRU. Pipelines or hoses which
transfers LNG and excess BOG make out the interface between the two units. This solution can be cheaper than utilizing
an FSRU and make a good fit for areas with calm waters.

(Photo 1- An FSRUs is used to store and regasify LNG that is discharged from LNG carriers, Less Port Facility, Fore Shore Berth)
A shift towards floating terminals
Building an onshore regasification terminal is a large, long-term investment which requires certainty of continuous supply of LNG. An FSRU on the other hand can be time chartered, moving capital expense to operational expense.
Conversion of old LNG carriers to FSRUs also allow for short lead times. However, restrictions on FSRUs include capacity limitations and lifespan, where it in many cases will be surpassed by an onshore regasification terminal.
Due to its relatively reasonable price and short time from FID (Final Investment Decision ) to utilization, the FSRU is becoming increasingly popular, and is predicted to play an important role in conjunction with future LNG technology.


(LNG Storage Tanks)

(LNG Storage Tanks)

(Photo 2- LNG Carriers, Less Port Facility, Fore Shore Berth )

(Image Photo LNG Terminal Less Port Facility & Jetty)

(Photo Image – LNG Storage Terminal Less Port Facility & Jetty)

(LNG – Transportation by Trucks)

(LNG – Photo 1T) Land Transportation by Truck)

(LPG – Photo 2 T – Land Transportation by Truck)
- LNG PROCESS Website
- https://youtu.be/tafkQ6Orn_o
- https://th.bing.com/th?&id=OVP.rz3DnQj4tZn5Jlj-8sUr5gEsDh&w=289&h=163&c=7&pid=VidRel&rs=1
- https://th.bing.com/th?&id=OVP.rz3DnQj4tZn5Jlj-8sUr5gEsDh&w=289&h=163&c=7&pid=VidRel&rs=1
- https://youtu.be/k5Ah32zX2JE
- (Liquefaction)
- https://youtu.be/fF4FcwZopzE
- https://youtu.be/fF4FcwZopzE


(Art Work Impression - Diagram 1, Tanker Unloading & Vapor Recovery, Vaporizer Feed for Plant Consumption, Transport Trailer Load & Unload, Cylinder Filling Station , Railcar Unload & Vapor Recovery, Bulk Load & Unload Station, Automotive Filling Station )
Abstract
A Liquefied Natural Gas (LNG) production plant is designed to meet the production target with specifications that meet the contractual agreement while satisfying the emission and environmental regulations. The LNG liquefaction plant is a complex process, and for this reason, it is important to understand the design limitations and the process interaction among the different units for plant operation. The focus of this chapter is to discuss the process parameters and typical pitfalls that an operator may encounter in a day-to-day operation. Note that only the major process units that are critical to the LNG plant and regasification operation are addressed in the following sections. The generic units such as NGL fractionation units, condensate hydrotreating unit, refrigeration unit, and nitrogen rejection unit are left to the reader. This chapter also briefly addresses the general guidelines on the start-up and shutdown of the LNG plant and the regasification terminal.
LPG, (Liquefied Petroleum Gas) , Manufacturing Process – Summary
LPG is manufactured by refining crude oil or processing raw natural gas, all of which are sourced from fossil fuel. LPG is produced by stripping it from the “wet” natural gas stream as it comes out of the well or separating it from the crude oil during LPG refinery process.
Liquefied petroleum gas – LPG – is produced by stripping it from the raw natural gas stream during natural gas processing and during crude refinery process. The primary LPG constituents produced are propane and butane, with small amounts of other natural gas liquids. Liquefied through pressurization, LPG is easier to store and transport.
LPG is produced during fractional distillation of crude oil or is separated during natural gas processing. To transport or store it, LPG gas needs to be liquefied under pressure. LPG can be stored or transported in LPG gas cylinders or vessels. If released from pressure, LPG gas is emitted.
How is LPG Gas Made – LPG Production Process – LPG Gas Manufacturing – Natural Gas Processing
LPG is manufactured during crude oil refining or is stripped from natural gas during natural gas production. LPG gas is liquefied under modest pressure after manufacturing so it can be stored and transported. If LPG liquid is released from pressure, gas is released.
LPG comes from two sources, with roughly 60% stripped from raw natural gas during natural gas processing and the approximately 40% of the LPG coming from crude oil refinery process. LPG is a co-product that occurs naturally. It is stored and distributed in LPG gas cylinders and larger vessels.
LPG gas is made from an LPG gas manufacturing process (LPG production process) that occurs during the natural gas processing and fractional distillation of crude oil. LPG comes from separation during natural gas processing using an LPG gas refrigeration manufacturing process (NGL fractionation process). LPG is made from crude oil refining and comes from fractional distillation of crude oil using an LPG fractionation type of LPG manufacturing process (LPG production process).
This LPG can be used as is or separated into its three primary parts: propane, butane and isobutane. LPG- Liquefied Petroleum Gas – comes from the LPG gas manufacturing process (LPG production process) and is stored pressurised as a liquid in cylinders or tanks.
LPG Plant Process Description – LPG Process Description – Summary
An LPG – Liquefied Petroleum Gas – plant process description summary starts with raw natural gas going through natural gas processing whilst the crude oil goes through fractional distillation of crude oil. The NGL (natural gas liquids) condensate that results from both processes is then put through LPG fractionation to separate it into its constituent gases: propane, butane and isobutane. It is then ready for use, after the addition of ethyl mercaptan, as the safety odourant.
LPG products include propane, butane, isobutane and mixtures of these gases and are also referred to as natural gas liquids – NGL. The LPG process (LPG production process) consists of the natural gas refinery process, fractional distillation of crude oil and LPG manufacturing involving these hydrocarbons.
What is LPG Made Up Of?
LPG is made up of a group of flammable hydrocarbon gases that are liquefied through pressurisation and commonly used as fuel.
LPG is made up of a number of gases under the “LPG” label. LPG products include propane, butane, isobutane and mixtures of these gases and are also referred to as Natural Gas Liquids – NGL.
LPG is stored in steel vessels ranging from small BBQ gas bottles to larger gas cylinders and tanks.
What is Natural Gas Made of
Natural gas is made of methane, propane, butane, isobutane, ethane, ethene, propene, isobutene, butadiene, pentane, pentene and pentanes plus, as raw unrefined natural gas. Refined natural gas is made of almost entirely methane.
The LPG Name Game
What you get when you buy “LPG” can depend on the country you buy it in and/or the application.
In Australia, LPG is propane. The exception is Autogas, which can be a propane/butane blend.
In New Zealand, “LPG” is generally a propane/butane blend
In the USA they call it “Propane”, which is what they sell, and generally don’t even use the term “LPG”.
LPG may also be referred to as a Natural Gas Liquids (NGL) – along with propane, butane, isobutane, ethane, pentane and pentanes plus (natural gasoline).
How is Cooking Gas Produced – How to Make LPG Gas
Cooking gas can be either LPG or natural gas. LPG cooking gas is produced using the LPG manufacturing process (how to make LPG) that occurs during natural gas processing and oil refinery processing. We make LPG and natural gas cooking gas during natural gas processing
How to Make LPG Gas at Home
How to make LPG gas at home is more correctly stated as how to make use of LPG gas at home. We can’t do LPG gas manufacturing process at home. LPG gas at home is used for heating, cooking, hot water, auto LPG for LPG cars, BBQ gas and to fuel home generators.
Summary of the LPG Process – Where Does LPG Gas (Propane) Come From
LPG gas (propane) comes from being found naturally in combination with other hydrocarbons. The LPG process (LPG production process) consists of the natural gas processing, fractional distillation of crude oil and LPG manufacturing involving these hydrocarbons.
Propane (LPG) is a naturally occurring gas but propane does not occur purely by itself.
Propane-LPG is produced (obtained) from the LPG gas manufacturing process (LPG production process) and comes from fractional distillation of crude oil, the separation and collection of the propane from its petroleum base.
About 60% of LPG gas (propane) comes from natural gas processing followed by LPG gas manufacturing of the raw natural gas that comes out of the wellhead.
The other 40% of LPG (propane) is produced (obtained) during the fractional distillation of crude oil.
LPG gas manufacturing process isolates from the hydrocarbon mixtures by its separation during natural gas processing or by the fractional distillation of crude oil.
Natural gas liquids (NGL) range obtained is from 1% to 10% of the natural gas flow.
Similarly, LPG produced (obtained) from fractional distillation of crude oil constitutes between 1% and 4% of the crude oil refining process.
Both LPG gas manufacturing processes (LPG production process) begin by drilling oil wells.
Following the LPG gas manufacturing process (how to make LPG), LPG is stored and distributed as a liquid under pressure until used, at which point it is utilised as either a liquid or a gas (vapour).
But there was a time when it went unappreciated…
Early Days of Wasted LPG
LPG is not a by-product. LPG is a valuable co-product of the natural gas processing and crude oil refinery process that comes from a deliberate LPG gas manufacturing process (how to make LPG).
In the early days of the oil refinery business, there wasn’t an established infrastructure or market for LPG.
The same was true of natural gas (methane).
As a result, the LPG and methane were wasted through flaring — the burning off of the unwanted gas.
This early practice from long, long ago led some people to refer to LPG as a by-product.
LPG Process – LPG Stripped from Natural Gas
Separating the Gas from the Oil
The gas/oil mixture is piped out of the well and into a gas trap, natural gas processing separates the stream into crude oil and “wet” gas, which contains LPG and natural gas. This is a precursor to LPG gas manufacturing process (LPG production process).
The heavier crude oil sinks to the bottom of the trap and is then pumped into an oil storage tank to the oil refinery.
The “wet” gas, off the top of the gas trap, goes through a production process to separate the gasoline (petrol) from the natural gas and LPG.
Methane Production Process – Natural Gas Processing – Pipeline Quality Dry Natural Gas
Raw natural gas processing which starts at the well head with methane, ethane, ethene, propene, isobutene, butadiene, pentane, pentene and impurities. The non-methane hydrocarbons must be separated from the methane. Impurities such as water, carbon dioxide, nitrogen and hydrogen sulfide must be removed by further natural gas processing before either the refined pipeline quality dry natural gas (methane) can be used or the LPG process begun.
After the completion of natural gas processing, the refined and purified natural gas, which is mostly methane, pipeline quality dry natural gas is fed into the pipelines that supply our cities and towns.
Distribution of refined pipeline quality dry natural gas (methane) is typically handled by gas utility companies.
LPG Gas Manufacturing from Raw Natural Gas made of 8 Hydrocarbons
Refined natural gas is made of methane. The LPG manufacturing process (LPG production process) involves separating the raw natural gas made of an intricate mixture of hydrocarbons, which includes the methane, ethane, ethene, propene, isobutene, butadiene, pentane, and pentene. The LPG gas manufacturing process plants are frequently called “stripper plants”, as the LPG is obtained or stripped from the natural gas processing flow using the LPG manufacturing process.
Impurities must also be removed from the LPG products propane and butane or they will prevent the LPG from liquefying properly.
A refrigeration based LPG gas manufacturing process is common for recovery of LPG from a natural gas stream.
With this technique, the LPG gas manufacturing process (LPG production process) refrigerates the gas stream to obtain the LPG products.
Refrigeration is employed in three different LPG gas manufacturing process: expander plants, low temperature separation and combined processes.
Other LPG gas manufacturing process separation techniques may also be employed, including lean oil absorption.
This LPG can be used as a mixture or further separated into the LPG products propane, butane and isobutane, as needed.
The LPG products enter their own distribution network, where they eventually find the way to end users, including 45kg home LPG and commercial LPG users all around Australia and the world.
LPG Gas Manufacturing Process from Fractional Distillation of Crude Oil – NGL Fractionation Process
Crude oil refining process includes a variety of refining processes including fluid catalytic cracking, delayed cokers, and fractional distillation of crude oil. LPG is one of the refined products obtained from this LPG gas manufacturing process (NGL fractionation process).
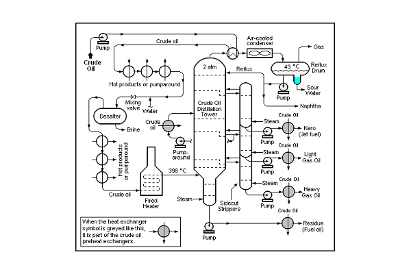
After desalting, the heated crude oil is pumped into the distillation tower for fractional distillation of crude oil.
In the LPG gas manufacturing process, fractions of the flow are obtained from the side of the distillation tower at various heights between the bottom and the top.
Each extraction point in the LPG gas manufacturing process (NGL fractionation process) is temperature controlled to obtain a specific fraction including gasoline, naphtha, kerosene, diesel, light gas oil and heavy gas oil.
These are then sent to unique streams for storage or possible further processing
LPG Gas Manufacturing for Refining
LPG, with the lowest boiling point, is obtained from the top of the distillation tower, using the LPG gas manufacturing process (fractional distillation of crude oil).
This LPG product component can be used as a mixture or further separated into its three primary parts: propane, butane and isobutane.
This further LPG gas manufacturing process fractionation can be achieved with Depropaniser, Debutaniser and Deisobutaniser fractionators.
How is LPG Transported
To transport or store it, LPG gas needs to be liquefied under pressure. LPG can be stored or transported in LPG gas cylinders or vessels. LPG (propane) can be transported in a number of ways, including by ship, rail, tanker trucks, intermodal tanks, cylinder trucks, pipelines and local gas reticulation systems.
LPG Ready to Use - Propane
In Australia, LPG is propane.
Propane is the gas that is supplied to virtually all homes and most businesses that purchase LPG in Australia.
LPG is supplied in gas bottles that are either exchanged or refilled on site by LPG tankers.
Large users may utilise bigger LPG storage tanks. The chemical formula for propane is C3H8.
LPG products go by a number of names in Australia including LPG, LPG gas, bottled gas, propane, BBQ gas, camping gas and LP gas.
However, Butane is also considered to be one of the LPG products. Butane is supplied to businesses that require butane, as opposed to propane.
Butane has some specific applications where it has advantages over Propane
Aerosols and greenhouses both typically use butane.
The chemical formula for butane is C4H10.
Final Thoughts
For something that exists naturally, the LPG gas manufacturing process (LPG production process) is complex and takes a lot of work to get LPG products to the point of use.
However, its clean burning, portability and versatility truly makes LPG worth the effort.